Концепция схемы управления оказанием услуг и указанием средств связи, средств автоматизированной обработки информации в клининговой компании

Концепция схемы управления BONEX GROUP

Цель: Построить эффективную, прозрачную и управляемую систему взаимодействия между всеми звеньями компании для обеспечения высокого качества услуг и оперативного решения задач.

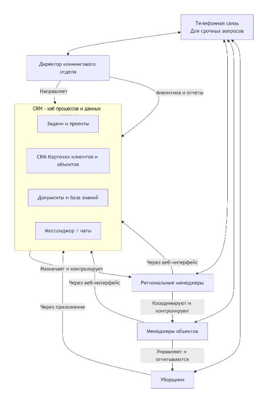
Общая архитектура системы управления

В основе системы лежит CRM как единая цифровая среда (CDE - Common Data Environment), а телефон — как инструмент для срочной и неформальной связи.

Ключевые принципы:

Все в CRM: Любая задача, заявка, документ и отчет должны создаваться и храниться в CRM. Это создает "историю правды" по каждому объекту.

Телефон для срочного: Звонок используется для экстренных ситуаций, требующих мгновенной реакции, или для быстрого обсуждения сложных вопросов с последующим закреплением результата в CRM.

Автоматизация рутины: Стандартные процессы (назначение задач, оповещения, отчеты) автоматизируются с помощью роботов CRM.

Роли, обязанности и инструменты в системе

РольОсновные задачи в системеИнструменты связи
Директор клинингового отдела– Стратегическое планирование.
– Контроль KPI всех регионов.
– Утверждение отчетов и финансов.
– Решение эскалированных проблем.
Телефон: для срочных звонков региональным менеджерам.
CRM: Внутренний чат для общих поручений.
Региональный менеджер– Распределение объектов между менеджерами.
– Контроль выполнения планов.
– Общение с ключевыми клиентами.
– Анализ отчетов по своему региону.
Телефон: связь с директором и менеджерами объектов в нестандартных ситуациях.
CRM: Участие в групповых чатах объектов, работа с задачами.
Менеджер объекта– Создание и постановка задач уборщикам.
– Приемка работ (фото/видео отчет).
– Ежедневная связь с клиентом.
– Заказ расходных материалов.
Телефон: оперативная связь с уборщиком на объекте, звонок клиенту для уточнения деталей.
CRM: Чат объекта для общения с уборщиком и клиентом.
Уборщик– Выполнение поставленных задач в срок.
– Фото-фиксация результата.
– Оперативное сообщение о проблемах (поломка, недостаток инвентаря).
Телефон: звонок менеджеру при ЧП (залили соседи, сломался пылесос).
CRM (мобильное приложение): Просмотр своих задач, отметка о выполнении, загрузка фото, письменные сообщения в чат.

Ключевые бизнес-процессы в CRM

Процесс 1: Выполнение регулярной уборки
Триггер: Наступление даты/времени по графику.

CRM: Автоматически создается Задача на Уборщика с прикрепленным Чек-листом. Уведомление приходит в мобильное приложение.

Уборщик: Выполняет работу, отмечает пункты чек-листа, делает финальное фото и нажимает "Завершить задачу".

Менеджер объекта: Получает уведомление о завершении задачи. Проверяет фотоотчет и чек-лист. Если все OK — закрывает задачу. Если есть замечания — возвращает на доработку с комментарием.

Региональный менеджер: Видит в Проекте объекта, что задача закрыта.

Процесс 2: Реакция на проблему/жалобу клиента
Триггер: Сообщение от клиента (звонок, email, сообщение в мессенджере).

Телефон: Менеджер объекта принимает звонок, успокаивает клиента.

CRM: Менеджер объекта немедленно создает Задачу с высоким приоритетом на Уборщика. В задаче указывает суть проблемы и срок исправления. Клиента можно добавить в чат задачи для прозрачности.

Уборщик: Получает срочное уведомление, едет на объект или исправляет на месте, отчитывается в задаче.

CRM: После решения задачи Менеджер объекта связывается с клиентом (телефон) и сообщает об устранении проблемы, затем закрывает задачу.

Процесс 3: Ежемесячная отчетность и планирование
Триггер: Конец месяца.

CRM: Директор в разделе Отчеты автоматически формирует сводку по всем регионам: количество закрытых задач, выполненные чек-листы, удовлетворенность клиентов (на основе обратной связи).

CRM: Директор проводит онлайн-совещание с региональными менеджерами через Видеоконференцию CRM, используя созданные отчеты как повестку.

CRM: По итогам совещания ставятся Задачи на следующий месяц.

Средства автоматизированной обработки информации в CRM

CRM (CRM):

Автоматизация продаж: Фиксация всех звонков и писем клиентам.

Сделки и счета: Привязка финансовых документов к карточке клиента.

Задачи и Проекты (Задачи и Проекты):

Шаблоны задач: Для создания идентичных заданий на регулярную уборку.

Автоматизация бизнес-процессов (БП): Настройка последовательных действий (например, "Создать задачу → Уведомить менеджера → Ждать отчет → Уведомить клиента").

Документы (Документы):

База знаний: Хранение инструкций по уборке разных поверхностей, техник безопасности, паспортов объектов.

Общие файлы: Доступ к шаблонам договоров, актов и других документов.

Мессенджер и Чаты (Сообщения):

Групповые чаты по объектам: Все общение по объекту в одном месте (менеджер, уборщик, при необходимости — клиент).

Каналы: Создание канала для экстренных оповещений от директора.